点击上方蓝字关注,了解更多前沿研究

内容提要
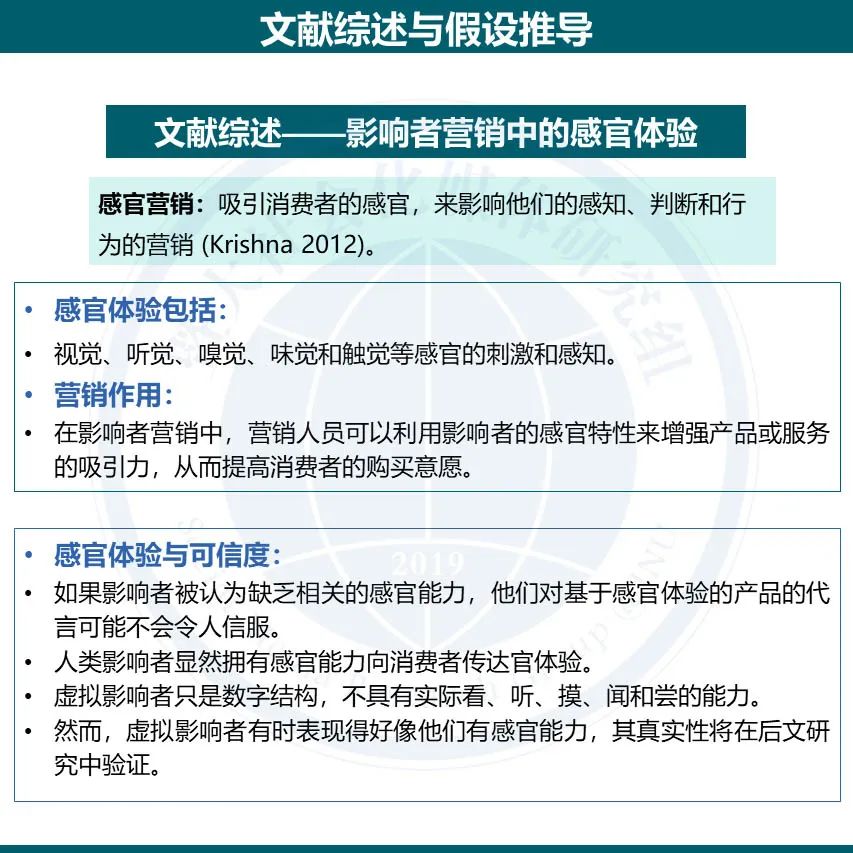
虚拟影响者的应用日益普及,但营销效果却有时不尽如人意。因此,通过虚拟影响者传达感官体验对营销人员成为一个复杂的挑战。那么,营销人员应当如何利用虚拟影响者传递感官体验,哪些感官信息可能是无效的?
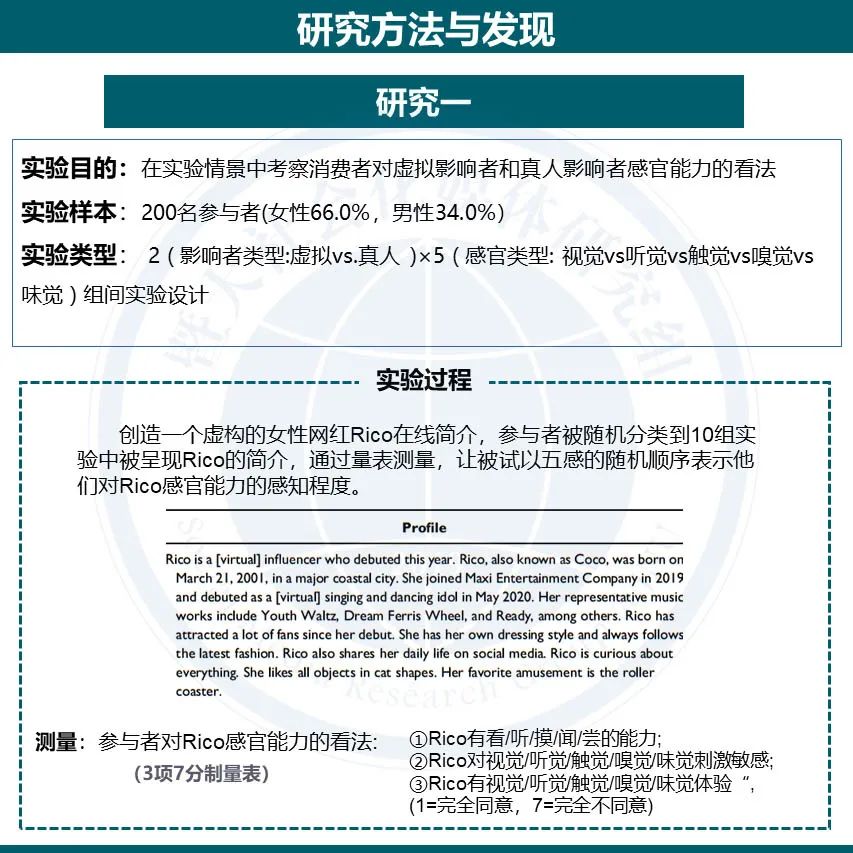
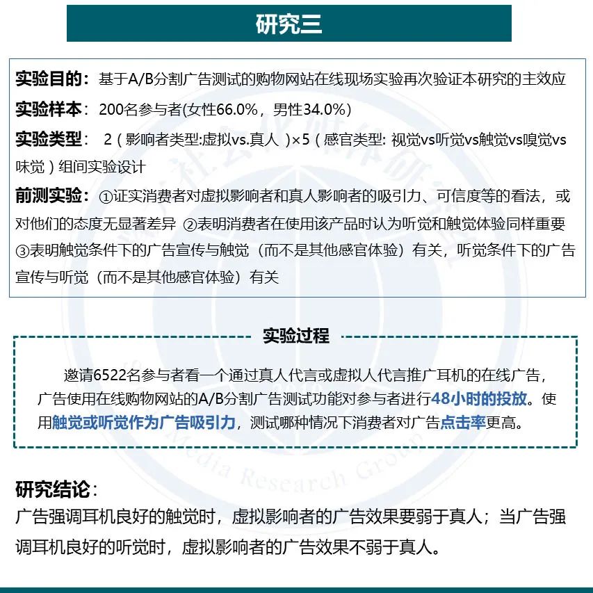
本期来自Journal of Marketing的论文探讨了消费者对虚拟网红进行感官代言的反应,并通过六个实验证实了这些观点。研究认为,消费者认为虚拟影响者和人类影响者具有相似的远端感官能力(视觉和听觉),而近端感官能力(触觉、嗅觉、味觉)较低。因此,当代言关注近端感官体验时,消费者对虚拟影响者代言的产品和服务的购买意愿较低。
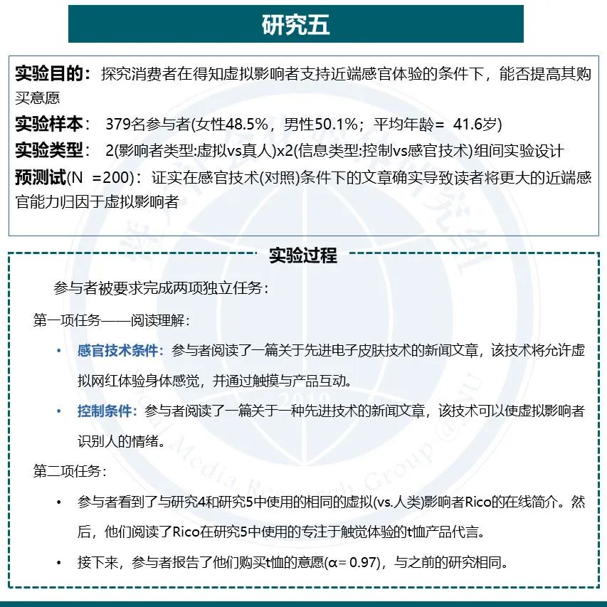
文章还进一步指出,想象困难和知觉能力依次中介这种影响。当感官信息没有被明确提及、消费者被告知新技术能够使虚拟影响者拥有近端感官体验时,这种影响就会减轻。



















小组简介

营在社媒是由暨大社会化媒体研究小组运营管理的公众号,旨在学术交流和知识传播,不定期分享论文研读,学术信息,小组动态等资讯。
我们常年欢迎对社交媒体营销感兴趣、勤奋上进的同学(本硕博皆可)加入,专业不限。
请发送邮件到:
haoyueshan@foxmail.com
(请附学业成绩和学习目标)
欢迎 点击下方关注 了解更多学术资讯:
code/s?__biz=MzU2NDczMzk5MA==&mid=2247485383&idx=1&sn=f5ba53f0ae79169aea98a887bf18ffcc&chksm=fc47368ecb30bf982c3e0bddd26d0b6e8bf97c984217d1acb58b845144c80b0eeeb6adc04181#rd